首页
医院概况
医院简介
组织架构
分院区介绍
联系我们
员工反馈
党建管理
基层党建
干部工作
廉政建设
群团工作
统战工作
员工理论学习
业务管理
医疗管理
护理管理
医院感染管理
公共卫生管理
科研教学
科研动态
下载中心
教学管理
伦理委员会
患者中心
就诊须知
科室导航
医保服务
交通导航
楼层分布
健康宣教
新闻中心
医院公告
综合新闻
视频宣传
对外合作
医务社工管理
人员招聘
GCP工作
招标采购
招采公告
结果公示
政策法规
下载中心
党委书记信箱
首页
医院概况
医院简介
组织架构
分院区介绍
联系我们
员工反馈
党建管理
基层党建
干部工作
廉政建设
群团工作
统战工作
员工理论学习
业务管理
医疗管理
护理管理
医院感染管理
公共卫生管理
科研教学
科研动态
下载中心
教学管理
伦理委员会
患者中心
就诊须知
科室导航
医保服务
交通导航
楼层分布
健康宣教
新闻中心
医院公告
综合新闻
视频宣传
对外合作
医务社工管理
人员招聘
GCP工作
招标采购
招采公告
结果公示
政策法规
下载中心
党委书记信箱
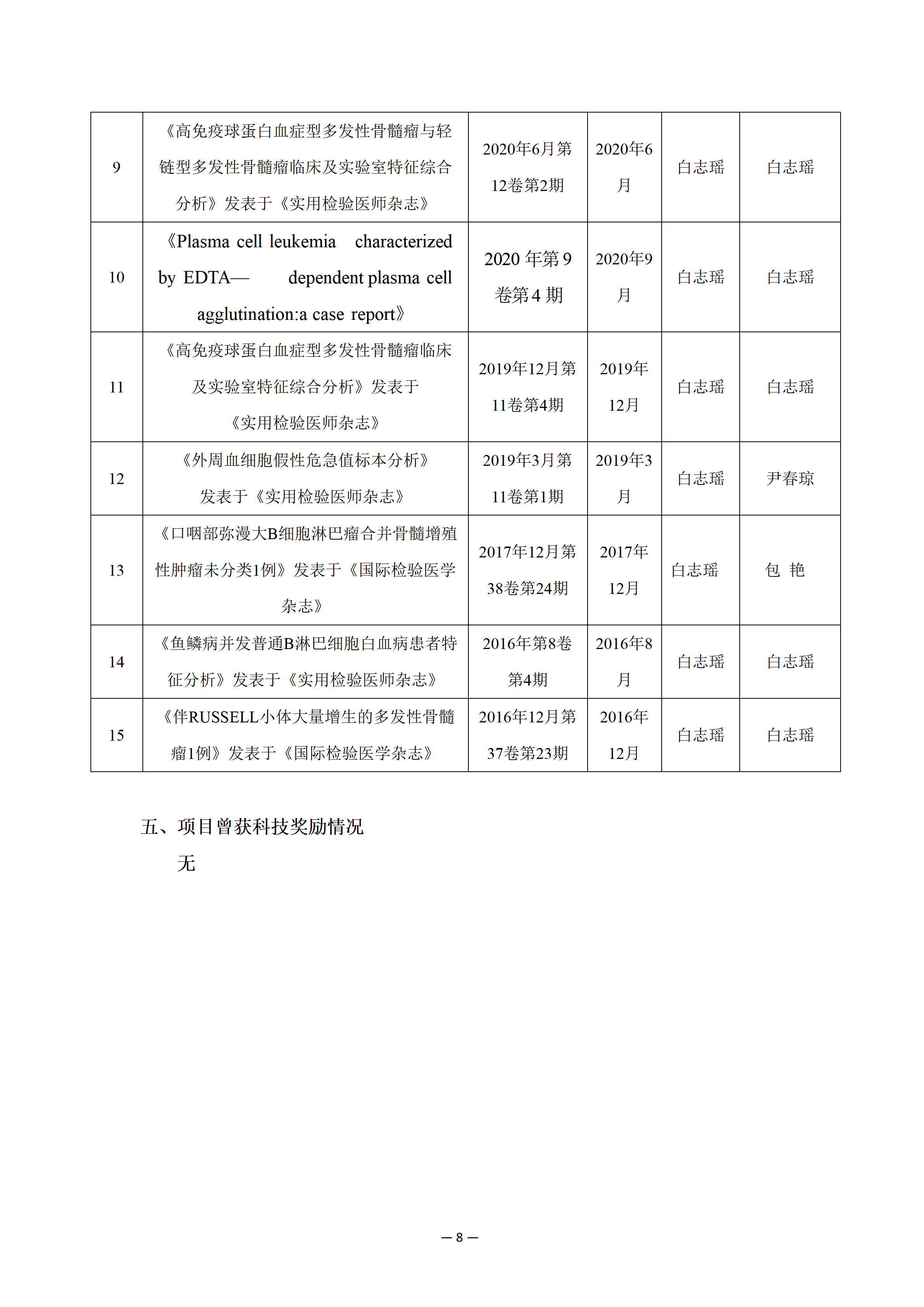
科研动态
您的当前位置:
首页
•
科研教学
•
科研动态
云南省曲靖中心医院关于《曲靖地区克隆性浆细胞疾病筛查技术体系建立与推广应用》项目申报2026年度云南省科学技术奖的公示
时间::2026/04/14
浏览:
上一篇
下一篇
返回列表