云南省曲靖中心医院获昆明医科大学两类科研项目多项立项
时间::2026/01/13 浏览:

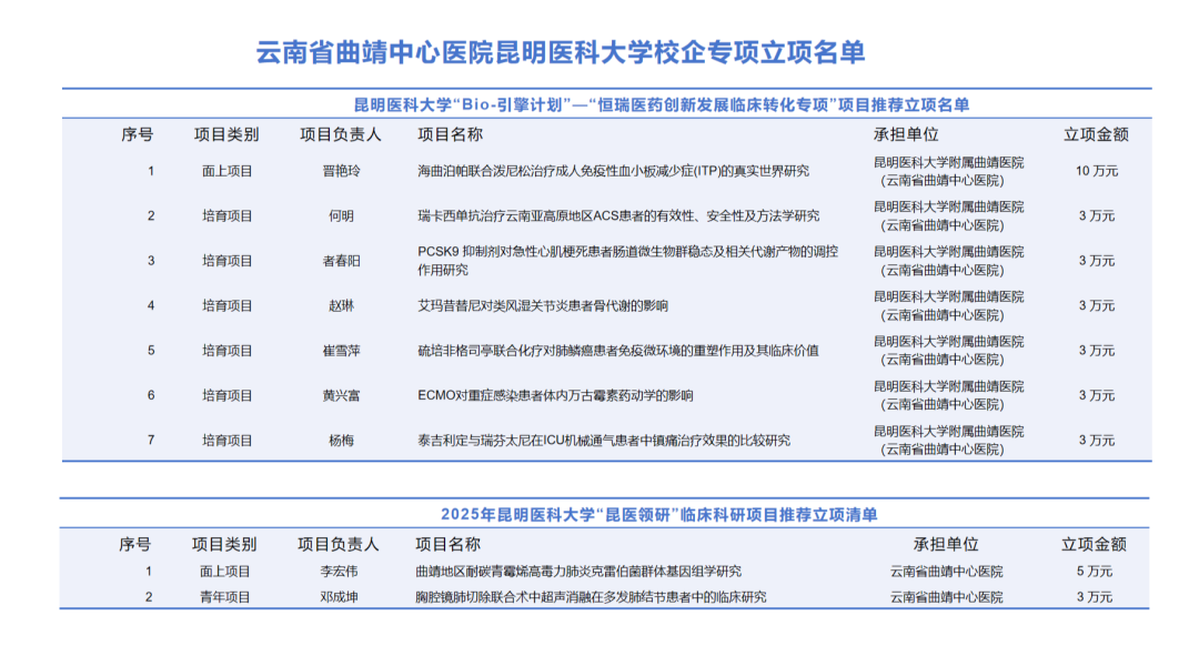
近日,云南省曲靖中心医院在 2025-2026 年度昆明医科大学 “昆医领研” 临床科研项目及 “恒瑞医药创新发展临床转化专项” 申报中喜获佳绩,首次实现两类项目立项双突破。其中,获批 “恒瑞医药创新发展临床转化专项” 面上项目 1 项、培育项目 6 项,“昆医领研” 临床科研项目面上项目 1 项、青年项目 1 项,标志着医院临床科研水平迈上新台阶,科研建设取得阶段性重要成果。
此次获批项目覆盖肿瘤、重症医学、内分泌代谢疾病等多个临床重点领域,紧扣区域高发的心血管疾病、恶性肿瘤、神经系统疑难重症等诊疗需求,深度整合昆明医科大学的学科、平台与人才优势,结合医院临床实践经验,构建 “临床 - 科研 - 教学” 一体化协同模式。项目实施后,将重点攻关疑难重症诊疗技术,推动介入治疗、精准医学等领域技术突破,提升区域救治能力;同时通过联合培养研究生、临床带教、学术交流等方式,打造 “能临床、会科研、懂教学” 的复合型人才梯队,助力学科建设提质增效。项目研究将严格恪守科研伦理,规范经费使用与过程管理,确保高质量按期完成。科研创新是三级公立医院高质量发展的核心动力,更是提升医疗服务能力、培育核心竞争力的关键。此次两类项目首次立项,既是医院科研管理规范化、精细化推进的成果,也是全体科研工作者潜心钻研的体现。下一步,医院将进一步完善科研管理制度,强化项目全流程管控,加大人才培养与平台建设力度,鼓励医教护职工聚焦临床需求开展原创性、转化性研究,持续提升科研创新能力与学术影响力,为守护区域群众健康、推动医学事业进步贡献更大力量。