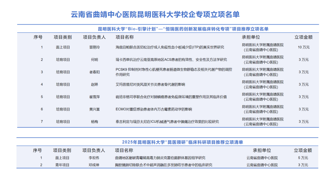
近日,云南省曲靖中心医院在 2025-2026 年度昆明医科大学 “昆医领研” 临床科研项目及 “恒瑞医药创新发展临床...
肺炎是一种由多种病原体(包括细菌、病毒、真菌或寄生虫)引起的肺部感染性疾病。它不仅是常见的呼吸系统疾病之...
“十年了,终于不用再被那钻心的疼折磨得夜不能寐!”握着手中沉甸甸的锦旗,三叉神经痛患者李先生眼中满是感激。...
颈肩腰腿痛反复纠缠、关节损伤后活动受限、慢性骨关节炎影响日常行走……这些骨与关节问题,早已成为困扰中老年...
近年来,随着人民群众就医条件改善及健康意识的提高,早期肺部肿瘤的检出率也明显上升,群众对胸部肿瘤精准诊...
2026年1月7日,新年伊始的云南省曲靖中心医院暖意融融,一场特殊的聘任暨拜师仪式隆重举行。医院正式聘请国务...
在治疗慢性呼吸系统疾病的道路上,我们可能会想到口服药、注射剂等等,但今天要给大家介绍一个“流行新宠”——雾...
在我国,超过3亿慢性疼痛患者正受颈腰痛、神经痛等困扰,不少人抱着“忍忍就过去”的想法硬扛,最终延误治疗。如今...
为进一步提升医疗服务能力、优化患者就医体验。云南省曲靖中心医院胃肠外科以整体搬迁为新起点,凭借先进技术、...